¶¼»á½ÓÊÜÒ»´ÎÌØÊâµÄ¡°Ìå¼ì¡± ¡ª¡ª²É×ã¸úѪ ËäÈ»ÐÂÊÖ°ÖÂèÃÇÐÄÌÛÎÞ±È µ«ÕâÒ»»·½ÚÉÙ²»µÃ 6ÔÂ28ÈÕÊǹú¼ÊÐÂÉú¶ùɸ²éÈÕ ÈÃÎÒÃÇÒ»ÆðÀ´Ïàʶ×ã¸úѪÀïµÄ¡°´óѧÎÊ¡±
ΪʲôҪ²É×ã¸úѪ£¿ ²É×ã¸úѪµÄÄ¿µÄÊÇ×öÐÂÉú¶ùɸ²é¡£ ÐÂÉú¶ùɸ²éÊÇÖ¸ÔÚÐÂÉú¶ùÔçÆÚ£¨Í¨³£²»Áè¼Ý7Ì죩ͨ¹ý¿ìËÙÃô¸ÐµÄʵÑéÊÒ¼ì²âÒªÁì¶ÔÑÏÖØÎ£¼°¶ùͯÉúÃü¡¢Ó°ÏìÉú³¤·¢Óý»òµ¼ÖÂÖÇÁ¦µÍϵÄһЩÏÈÌìÐÔ¡¢ÒÅ´«ÐÔ¼²²¡¾ÙÐÐɸ²é¡£Í¨¹ýɸ²é£¬¿ÉÒÔÔÚ·ºÆðÏÔ×Å֢״֮ǰ·¢Ã÷º¢×ÓÊÇ·ñ»¼ÓÐÏÈÌìÐÔ¼²²¡£¬²¢ÊµÊ±½ÓÄÉÖÎÁƲ½·¥£¬´ÓÉúÃüµÄÆðµãÊØ»¤º¢×ӵĿµ½¡¡£
ØøÙ³¶¼ºÜ¿µ½¡£¬º¢×Ó³öÉúºó¿´ÆðÀ´Ò²ºÜ¿µ½¡£¬±¦±¦ÉÐÓÐÐëҪɸ²éÂ𣿠ÐÂÉú¶ùɸ²é²¢·ÇÖ»Õë¶ÔÓÐÒÅ´«²¡Ê·»òÏÔ×ÅÖ¢×´µÄº¢×Ó£¬Ã¿¸ö±¦±¦¶¼ÓÐÐëÒª¾ÙÐÐÌØ¶¨µÄ¼ì²â¡£ 2023Äê¹úÎñÔº°ì¹«ÌüÐû²¼¡¶¹ØÓÚÓ¡·¢¡°Ê®ËÄÎ塱¹úÃñ¿µ½¡ÍýÏëµÄ֪ͨ¡·£¬ÔÚ¡°±£»¤¸¾Å®ºÍ¶ùͯ¿µ½¡¡±Õ½ÚÃ÷È·Ö¸³ö£ºµ½2025Ä꣬ÐÂÉú¶ùÒÅ´«´úлÐÔ¼²²¡É¸²éÂÊÒªµÖ´ï98%ÒÔÉÏ£¬Í¬Ê±Ç¿»¯ÏÈÌìÐÔÐÄÔಡ¡¢ÌýÁ¦Õϰ¡¢±½±ûͪÄòÖ¢¡¢µØÖк£ÑªÐéµÈÖØµã¼²²¡µÄ·ÀÖΡ£ ÐÂÉú¶ùɸ²éÕë¶ÔµÄ¼²²¡£¬´ó´ó¶¼¶¼Êdz£È¾É«ÌåÒþÐÔÒÅ´«²¡£¬Ò²¾ÍÊÇ˵¿µ½¡ÈËȺҲ¿ÉÄÜÊÇÖ²¡»ùÒòµÄЯ´øÕߣ¬µ±ØøÙ³Ë«·½¶¼ÊÇÖ²¡»ùÒòЯ´øÕßµÄʱ¼ä£¬Ò²¿ÉÄÜÔÐÓý³ö»¼¶ù¡£ÒÔÊÇ£¬Ë«·½¶¼¿µ½¡µÄØøÙ³ÔÐÓýµÄÐÂÉú¶ùÒ²²»Ó¦ºöÊÓÐÂÉú¶ùɸ²é¡£
ÐÂÉú¶ùɸ²é£¬Õë¶ÔµÄÊÇÄÄЩ¼²²¡£¿ ÏÖÔÚÎÒ¹úÁÐÈëɸ²é¹æÄ£µÄÏîÄ¿ÓÐËÄÖÖ£ºÐÂÉú¶ù¼××´ÏÙ¹¦Ð§¼õÍË¡¢ÏÈÌìÐÔÉöÉÏÏÙÆ¤ÖÊÔöÉúÖ¢¡¢±½±ûͪÄòÖ¢¡¢²Ï¶¹²¡£¨G6PDȱ·¦Ö¢£©¡£¶ø³ýÁËÕâËÄÖÖ¼²²¡Ö®Í⣬ÉÐÓÐÐí¶àΣº¦ÑÏÖØ¡¢ÊʺÏÇÒÓÐÐëÒª¾ÙÐÐÐÂÉú¶ùɸ²éµÄ¼²²¡¡£¡¶ÖйúÐÂÉú¶ùɸ²éר¼Ò¹²Ê¶£º¸ßͨÁ¿²âÐòÔÚµ¥»ùÒò²¡É¸²éÖеÄÓ¦Óá·ÖÐÃ÷È·½¨Ò飬½«¼×»ù±û¶þËáѪ֢¡¢¼¹ËèÐÔ¼¡Î®ËõÖ¢¡¢¼Ù·Ê´óÐͼ¡ÓªÑø²»Á¼µÈÁùÊ®¶àÖÖ¼²²¡ÄÉÈëÐÂÉú¶ùɸ²é²¡ÖÖ¡£ ÕâЩ¼²²¡´ó¶à¾ßÓС°ÒþÄäÐÔ¡±£¬¼ÈûÓмÒ×åÊ·£¬ÔÚÔÐÆÚÒ²ºÜÄѼì³ö£¬±¦±¦¸Õ³öÉúʱ֢״Ҳ²»ÏÔ×Å£¬µ«×ÅʵÔÚÉúÃüÔçÆÚ¾ÍÒÑ·¢²¡£¬Èç²»¸ÉÔ¤»áµ¼Ö²»¿ÉÄæµÄÉíÌåȱÏÝ¡¢ÖÇÁ¦ËðÉËÉõÖÁéæÃü¡£ÐÂÉú¶ùɸ²éµÄÄ¿µÄ£¬¾ÍÊÇΪÁËÔç·¢Ã÷¡¢ÔçÕï¶Ï¡¢Ôç¸ÉÔ¤£¬±ÜÃâ´ËÀà¡°±¯¾ç¡±±¬·¢¡£
ʲôʱ¼äÊÕÂÞ×ã¸úѪ£¿
²ÉѪӦµ±ÔÚÓ¤¶ù³öÉú72Сʱºó²¢³ä·Ö²¸Èéºó¾ÙÐУ¬²»È»ÔÚδ²¸Èé¡¢ÎÞÂѰ׸ººÉµÄÇéÐÎÏÂÈÝÒ×·ºÆð±½±ûͪÄò֢ɸ²éµÄ¼ÙÒõÐÔ¡£
ÐÂÉú¶ùɸ²éÏÖÐеÄÊÖÒÕÓë¼Æ»®ÓÐÄÄЩ£¿
ÐÂÉú¶ùɸ²é´ÓÉÏÊÀ¼ÍÁùÊ®ÄêÔÂ×îÔçÌá³ö£¬µ½ÏÖÔÚÒѾÂÄÀúÁ˰ë¸ö¶àÊÀ¼ÍµÄÉú³¤Àú³Ì¡£´Ó×îÔçµÄϸ¾úÒÖÖÆ·¨µ½ØÊºóµÄ´®ÁªÖÊÆ×·¨£¬ÐÂÉú¶ùɸ²éµÄÊÖÒÕһֱǰ½øµü´ú¡¢²¡ÖÖÒ»Ö±À©Õ¹¸üУ¬ÏÖÔÚÒÑÐγɡ°Éú»¯+ÎïÀí+»ùÒò¡±¶àά¶ÈµÄɸ²é¼Æ»®¡£
Éú»¯´úлɸ²é
Õë¶Ô´úл±ê¼ÇÎïÃ÷È·µÄÒÅ´«´úлÐÔ¼²²¡£¬¼ì²âÐÂÉú¶ùѪҺºÍÄòÒºÖеĴúл±ê¼ÇÎïÊÇ×îÖ±¹ÛµÄɸ²é·½·¨¡£Í¨¹ý´®ÁªÖÊÆ×ÊÖÒÕ£¬¿ÉÒÔÒ»´ÎÐÔ׼ȷ¼ì²âÊ®¼¸ÖÖ°±»ùËáºÍ¼¸Ê®ÖÖõ£»ùÈâ¼îµÄŨ¶È£¬ÊµÏÖ¶ÔÔ¼50ÖÖ³£¼ûÒÅ´«´úл²¡µÄ¿ìËÙɸ²é¡£
ÎïÀíÌýÁ¦É¸²é
×÷ΪһÖÖÔçÆÚ¼ì²âÐÂÉú¶ùÌýÁ¦¹¦Ð§µÄ·ÇÇÖÈëÐÔÒªÁ죬¿ÉÒÔÔÚÐÂÉú¶ù³öÉúºó¾¡Ôç·¢Ã÷¿ÉÄܱ£´æµÄÌýÁ¦ÎÊÌ⣬ÒԱ㾡Ôç¾ÙÐÐÕï¶Ï£¬½ÓÄɸÉÔ¤²½·¥£¬Ôö½øº¢×ÓÓïÑÔºÍÈÏÖªÄÜÁ¦µÄÕý³£Éú³¤¡£
»ùÒòɸ²é
×÷ΪÒÅ´«²¡Õï¶ÏµÄÖ÷ÒªÒÀ¾Ý£¬»ùÒò¼ì²â¹ØÓÚÐÂÉú¶ùÒÅ´«²¡µÄɸ²éºÍÕï¶ÏÓÈΪÖ÷Òª¡£Í¨¹ý¸ßͨÁ¿²âÐò£¨NGS£©ÊÖÒÕ£¬½öÐ輸µÎ×ã¸úѪ±ã¿ÉÒÔÒ»´ÎÐÔɸ²é½ü°ÙÖÖµ¥»ùÒòÒÅ´«²¡£¬Í¬Ê±¿ÉÁýÕÖÉÐÎÞ¿É¿¿±ê¼ÇÎïµÄ¼²²¡£¬´ó´óÍØ¿íÁËɸ²é²¡ÖֵĹæÄ£¡£
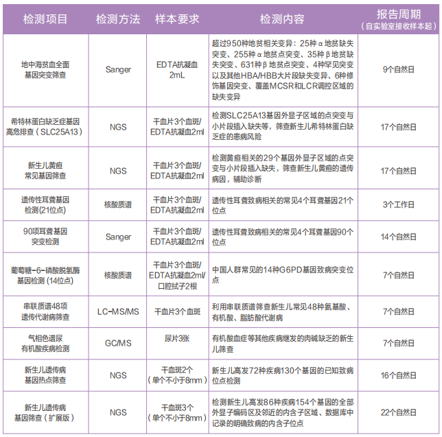
WilliamHill¹Ù·½ÍøÕ¾ÐÂÉú¶ùɸ²éÕûÌå½â¾ö¼Æ»®
WilliamHill¹Ù·½ÍøÕ¾¶àÄêÀ´ÒÔÉúÖ³ºÍÒÅ´«ÁìÓòµÄÒÉÄÑÁÙ´²ÎÊÌâΪµ¼Ïò£¬ÒÀÍд®ÁªÖÊÆ×¡¢¸ßͨÁ¿²âÐò¡¢Ò»´ú²âÐò¡¢PCRµÈרҵµÄÊÖÒÕÆ½Ì¨ºÍǿʢµÄʵÑéÊÒר¼Ò¼°±¨¸æ½â¶ÁÍŶӣ¬ÌṩÖÜÈ«¸»ºñµÄÐÂÉú¶ùɸ²éÏîÄ¿¡¢×¨ÒµÑϽ÷µÄÒÅ´«×Éѯ·þÎñ£¬Ò»Á¬Êä³ö¸öÐÔ»¯µÄ¼ì²â·þÎñ¼Æ»®£¬ÖúÁ¦¸ü¶à¼ÒÍ¥ÊØ»¤±¦±¦µÄδÀ´¡£
