¸ÃÑо¿Ð§¹ûÅú×¢£¬FBXO11»ùÒòÖ²¡±äÒì»áµ¼ÖÂÖйúÈËȺ¼Ò»ÖÖÖÇÁ¦Õϰ×ÛºÏÕ÷£¨Intellectual developmental disorder with dysmorphic facies and behavioral abnormalities, IDDFBA£©£¬µ«ÔÚÁÙ´²ÌåÏÖÉÏÓë¹ú¼Ê±¨µÀ±£´æÒ»Ð©²î±ð¡£Í¬Ê±£¬RNAseq²î±ð±í´ïÆÊÎö¡¢¿É±ä¼ô½ÓÆÊÎö£¬ÆðÔ´Õ¹ÏÖÁËFBXO11»ùÒòDZÔÚµÄÖ²¡»úÖÆ¡£
Ñо¿Åä¾° ÖÇÁ¦ÕϰÊÇÒ»ÖÖÒÔÈÏÖªºÍ˳ӦÐÔÐÐΪÏÞÖÆÎªÌØÕ÷µÄÖØ´óÉñ¾·¢ÓýÕϰ¡£ÕâÖÖ¼²²¡ÔÚ±íÐͺͲ¡ÒòÉ϶¼ÊǸ߶ÈÒìÖÊÐԵģ¬Êܵ½ÖÖÖÖÇéÐκÍÒÅ´«ÒòËØµÄÓ°Ïì¡£ ½ü¼¸Äê£¬Ëæ×ŲâÐòÊÖÒÕ¡¢ÆÊÎöÊÖÒÕµÄǰ½ø£¬ÌØÊâÊÇÈ«ÍâÏÔ×Ó²âÐò(Whole-exome sequencing£¬WES)ÊÖÒÕµÄÉú³¤£¬Ê¹µÃÎÒÃÇÄܹ»¸üÖÜÈ«¡¢¸ü¿ìËÙµØÊ¶±ðÓëÖÇÁ¦ÕϰÏà¹ØµÄÒÅ´«±äÒ죬ΪÖÇÁ¦ÕϰÏà¹Ø¼²²¡µÄÕï¶Ï´øÀ´¸Ä±ä¡£ FBXO11±»ÒÔΪ¼ÓÈëµ×ÎïÂѰ×ʶ±ð²¢Ôö½ø°ÐÂѰ׷ºËØ»¯ºÍ½µ½â£¬¼ÓÈë»ùÒò×éÎȹÌÐÔµÄά³Ö¡£¸Ã»ùÒòµÄÅßϵÖ²¡±äÒìÔÚ2019Ä걻֤ʵÓëÒ»ÖÖÖÇÁ¦Õϰ×ÛºÏÕ÷ÓÐ¹Ø (https://omim.org/entry/618089)¡£ ±¾Ñо¿Ê×´ÎÔÚÖйúµÄ5¸öÖÇÁ¦Õϰ¼Ò×åÖУ¬·¢Ã÷ÁËеÄFBXO11»ùÒò±äÒ죬À©´óÁ˸ûùÒò±äÒìÆ×£¬²¢Ö¤Êµ²î±ðÈËȺ±£´æÁÙ´²±íÐͲî±ð¡£Í¬Ê±£¬Ê×´ÎÔËÓÃRNAseqÊÖÒÕÑо¿ÁËFBXO11»ùÒòDZÔÚµÄÖ²¡»úÖÆ¡£ Ñо¿ÒªÁì ±¾Ñо¿Èë×黼ÕßȪԴÓÚÖØÇìÒ½¿Æ´óѧÁ¥ÊôµÚ¶þҽԺǣͷµÄÖÇÁ¦ÕϰÑо¿ÐÐÁС£±¾Ñо¿Ê¹ÓÃÈ«ÍâÏÔ×Ó²âÐòÒªÁì¼ì²âÊܼìÕßÍâÖÜѪÌáÈ¡µÄgDNAÑù±¾£¬Ëæºó¾ÙÐÐÊý¾ÝÆÊÎö¡¢±äÒì½â¶Á£»²¢Í¨¹ý´óÑù±¾ÍŽáÆÊÎöѰÕÒ²î±ð»¼ÕßЯ´øµÄÏàͬ»ùÒòÉϵıäÒ죬±¾Ñо¿¹²ÅжÏÀ´×Ô5¸ö¼ÒϵµÄ12Ãû»¼ÕßËùЯ´øµÄ5¸ö²î±ðFBXO11»ùÒò±äÒ졣ΪÁËѰÕÒ²î±ð±í´ï»ùÒòºÍÒì³£¼ô½Ó¸Ä±ä£¬¶ÔÅжϳöµÄÏÈÖ¤Õß¾ÙÐÐÁËRNAseq¼ì²âºÍÆÊÎö¡£ Ñо¿Ð§¹û FBXO11»ùÒò±äÒìµ¼ÖµÄÖÇÁ¦ÕϰÔÚÖйúÈËȺÖеıíÐÍÆ×
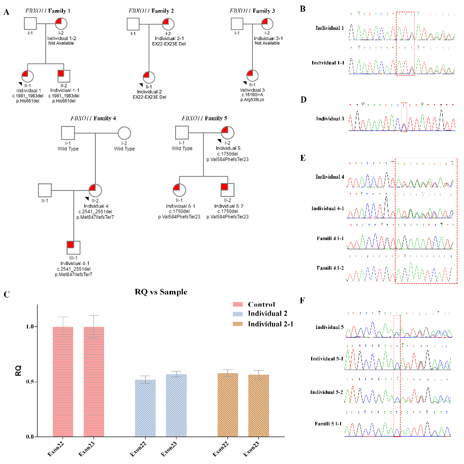
±¾Ñо¿¹²ÅжÏÀ´×Ô5¸ö¼ÒϵµÄ12Ãû»¼Õߣ¬×ܽᷢÃ÷ËùÓл¼Õß¾ùÓÐÖÇÁ¦Õϰ£¬ÆäÖУ¬10Ãû»¼ÕßÓÐÖÜÈ«·¢Óý»ºÂý£¬8Ãû»¼ÕßÌåÏÖ³öÓïÑÔ·¢Óý»ºÂý£¬6Ãû»¼Õß±£´æ°«Ð¡£¬7Ãû»¼Õß·ÊÅÖ£¬4Ãû»¼ÕßÌýÁ¦Õϰ¡£ÖÇÁ¦Õϰ·½Ã棬¸÷»¼Õß¼ä²î±ð½Ï´ó£¬ÌåÏÖΪ´ÓÇá¶Èµ½ÖضȵÄÖÇÁ¦Õϰ¡£ÉÙÊý»¼ÕßÌåÏÖ³ö½ÓÊÜÐÔÓïÑÔ·¢Óý»ºÂý¡¢¼¡ÕÅÁ¦Õϰ¡¢ñ²ðï¡£Óë¹ú¼Ê±¨µÀ²î±ðµÄÊÇ£¬ÎÒÃDz¢Î´ÔÚÖйú»¼ÕßÖз¢Ã÷ÏÔ×ŵĻûÐÎÌØÕ÷¡£
È«ÍâÏÔ×Ó²âÐòÅжϳö5¸öеÄFBXO11»ùÒò±äÒì
ͨ¹ýÈ«ÍâÏÔ×Ó²âÐò£¬±¾Ñо¿¹²ÔÚ5¸öÖÇÁ¦Õϰ»¼Õß¼ÒϵÖз¢Ã÷5¸ö²î±ðµÄFBXO11»ùÒò±äÒ죬»®·ÖÊÇ£ºNM_001190274.1 (FBXO11): c.1981_1983del (p.His661del)¡¢FBXO11 exon 22-23del¡¢NM_001190274.1 (FBXO11): c.1616G>A (p.Arg539Lys)¡¢NM_001190274.1 (FBXO11): c.2541_2551del (p.Met847IlefsTer7)¡¢NM_001190274.1 (FBXO11): c.1750del (p.Val584PhefsTer23)£¨Í¼1£©¡£
ͼ1£º¼ÒϵÇéÐμ°»ùÒò¼ì²âЧ¹û »ùÓÚRNAseq·¢Ã÷FBXO11»ùÒòÒì³£¼ô½Ó
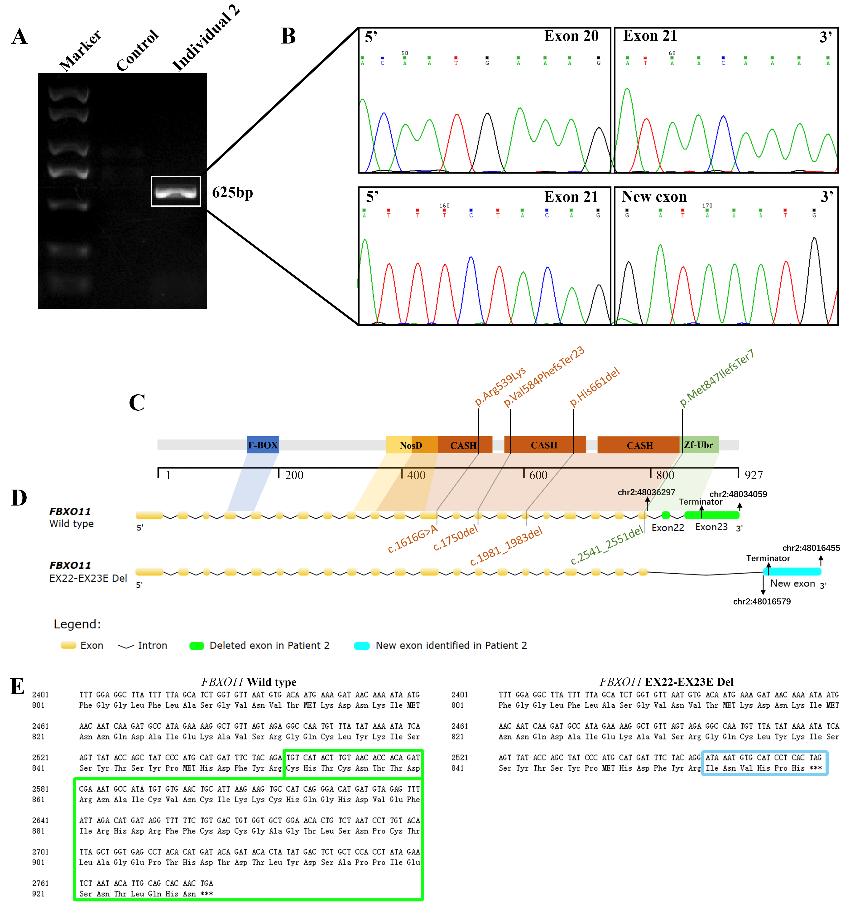
ΪÁ˽øÒ»²½ÆÊÎö¼Òϵ2Öмì²âµ½µÄÍâÏÔ×Ó22/23ȱʧËùÔì³ÉµÄÓ°Ï죬ÎÒÃÇͨ¹ýRNAseq¼ì²â·¢Ã÷£¬¼Òϵ2ÔÚRNA²ãÃæ±£´æFBXO11»ùÒòµÄÒì³£¼ô½Ó£¬Í¬Ê±½ÓÄÉRT-PCRÊÖÒÕÍŽáÒ»´ú²âÐòµÄÒªÁìÑéÖ¤Á˸ÃЧ¹ûµÄ׼ȷÐÔ£¨Í¼2£©¡£×îÖÕЧ¹ûÅú×¢£¬FBXO11»ùÒòÍâÏÔ×Ó22/23ȱʧµ¼Ö¸ûùÒòÔÚÍâÏÔ×Ó23ÏÂÓαàÂëÐγÉÒ»¸öеÄÍâÏÔ×Ó£¨Õ¹ÍûµÄÂѰ׸ıäΪ£ºp.853_927delinsIleAsnValHisProHis£©¡£
ͼ2£º¼Òϵ2 FBXO11»ùÒòÒì³£¼ô½Ó FBXO11»ùÒò±äÒìÊØ¾ÉÐÔ¼°ÂѰ׽ṹչÍû£¬×ôÖ¤Ëù¼ì³ö±äÒìµÄÖ²¡ÐÔ
ΪÁ˽øÒ»²½Ö¤ÊµËù¼ì³ö±äÒìµÄÖ²¡ÐÔ£¬ÎÒÃǶÔ5¸ö±äÒì¾ÙÐÐÁ˱äÒìλµãÊØ¾ÉÐÔÆÀ¹ÀºÍÂѰ×3D½á¹¹Õ¹ÍûÆÀ¹À£¬Ð§¹ûÅú×¢NM_001190274.1 (FBXO11): c.1981_1983del (p.His661del) ºÍNM_001190274.1 (FBXO11): c.1616G>A (p.Arg539Lys) Á½¸ö±äÒì¾ù´¦Óڸ߶ÈÊØ¾ÉµÄ°±»ùËáλµã£»ÇÒ¿ÉÄÜ´ÓÇâ¼üÏ໥×÷Óõĸı䡢°±»ùËá²Ð»ù¿Õ¼ä³åÍ»Á½¸ö²î±ðµÄ²ãÃæÓ°ÏìFBXO11ÂѰ׵Ĺ¦Ð§¡£ÁíÍ⣬´ÓÂѰ×3D½á¹¹Õ¹Íû¿ÉÒԵóö£¬ÈôÊÇËù¼ì³öµÄÁÒÐÔ±äÒìÌÓÒÝÁËÎÞÒåÍ»±ä½éµ¼µÄmRNA½µ½â (nonsense-mediated mRNA decay, NMD)£¬ÄÇôҲ»áÐγɹýʧ»ò½Ø¶ÌµÄFBXO11ÂѰף¨Í¼3£©¡£
ͼ3£ºÊؾÉÐÔ¼°3DÂѰ׽ṹչÍû RNAseq²î±ð±í´ï¼°¸»¼¯ÆÊÎö ̽Ë÷FBXO11»ùÒòDZÔÚÖ²¡»úÖÆ
ΪÁË̽Ë÷FBXO11»ùÒòµÄÖ²¡»úÖÆ£¬¶Ô5¸ö¼ÒϵµÄÏÈÖ¤Õß¾ÙÐÐÁËRNAseq¼ì²â£¬Í¨¹ý²î±ð±í´ïÆÊÎöºÍ¸»¼¯ÆÊÎö£¬Óë±ÈÕÕ×éÏà±È£¬ÎÒÃÇ·¢Ã÷ÁË148¸ö²î±ð±í´ï»ùÒò£¬ÆäÖаüÀ¨¶à¸öÒÑÖªµÄÖ²¡»ùÒò£¬ÈçKMT2B¡¢NHEJ1¡¢PIK3R2¡¢MYH7¡¢MYL2µÈ£¬ÒÔÉÏ»ùÒòÓëÉñ¾ÏµÍ³·¢Óý¡¢ÖÇÁ¦Õϰ¡¢ÃâÒßȱÏÝ¡¢¹Ç÷À¼¡µÈÇ×½üÏà¹Ø¡£Í¨¹ýReactome Pathway¡¢Gene OntololyºÍ¼²²¡Ïà¹Ø»ùÒò¸»¼¯ÆÊÎö֤ʵ£¬²î±ð±í´ï»ùÒòÖ÷Òª¼¯ÖÐÔÚ¼¡Èâ¡¢ÃâÒßϵͳ¡¢ÐÄÔàµÈÏà¹Ø¼²²¡£¨Í¼4£©¡£
ͼ4£º²î±ð±í´ï»ùÒòµÄ¸»¼¯Ð§¹û
Ñо¿×Ü½á ±¾Ñо¿Ê×´ÎÔÚÖйúÈËȺÖб¨µÀÁËFBXO11»ùÒòÏà¹ØµÄÖÇÁ¦Õϰ»¼Õߣ¬À©´óÁËFBXO11»ùÒòµÄ±äÒìÆ×ºÍ±íÐÍÆ×¡£Í¬Ê±£¬ÎÒÃÇ·¢Ã÷FBXO11»ùÒòÖ²¡±äÒìµ¼ÖµÄÖйúÈËȺÖÇÁ¦Õϰ×ÛºÏÕ÷²¿·ÖÁÙ´²ÌØÕ÷ÓëÆäËûÖÖ×åÈËȺ±£´æ²î±ð¡£ Ëæ×Ŷþ´ú²âÐò£¨Next-generation Sequencing, NGS£©µÄ·ÉËÙÉú³¤£¬È«ÍâÏÔ×Ó²âÐòÒѳÉΪʶ±ðµ¥»ùÒòÒÅ´«²¡µÄÒ»ÏßÕï¶Ï¹¤¾ß¡£È«ÍâÏÔ×Ó²âÐòÖ÷Òª¼ì²âµÄ±äÒìÀàÐÍΪµ¥ºËÜÕËá±äÒì (SNV) ºÍСƬ¶Ï²åÈëȱʧ (InDel)£¬ÕâЩ±äÒìÍùÍùÊÇÒÅ´«¼²²¡µÄÒªº¦ÓÕÒò¡£¶ø»ùÓÚÍâÏÔ×Ó²âÐòÊý¾ÝµÄÉîÈëÆÊÎö£¬ÓÐÓÃʶ±ðÍâÏÔ×Ó¼¶±ðµÄ¿½±´Êý±äÒì(CNV)£¬¹ØÓÚÕ¹ÏÖÓÐÊýÒÅ´«²¡µÄÖØ´ó²¡ÒòͬÑùÖ÷Òª¡£Òò´Ë£¬È«ÍâÏÔ×Ó²âÐòÒÀ¸½ÆäÔÚ¶àÖÖ±äÒì¼ì²âÉϵÄÖÜÈ«ÐÔ£¬ÎªÊµÏÖÒÅ´«²¡µÄÔçÆÚÕï¶ÏºÍ¸öÐÔ»¯ÖÎÁÆÕ½ÂÔÌṩÁËÇ¿ÓÐÁ¦µÄÖ§³Ö¡£
WilliamHill¹Ù·½ÍøÕ¾È«ÍâÏÔ×Ó²âÐò»ùÒò¼ì²âÏîÄ¿
WilliamHill¹Ù·½ÍøÕ¾ÁÙ´²»ùÒò×éÖÐÐÄÑÏ¿áÆ¾Ö¤ISO 15189ÈϿɺÍCAPÈÏÖ¤ÒªÇó¾ÙÐÐʵÑéÊÒ±ê×¼ºÍ¹æ·¶µÄ¹ÜÀí£¬¾ß±¸Ñù±¾¼ì²â¡¢ÉúÐÅÆÊÎö¡¢±¨¸æ½â¶Á¡¢ÒÅ´«×Éѯ¡¢×ÔÖ÷Ñз¢µÈ×ÛºÏÄÜÁ¦£¬Æð¾¢¼ÓÈë²¢¸ßˮƽͨ¹ýNCCL¡¢CAP¡¢EMQN¶àÏî¸ßͨÁ¿²âÐòÊÒ¼äÖÊÆÀ¡£ÖÐÐÄ¿ª·¢ÁË»ùÓÚÈ«ÍâÏÔ×Ó²âÐò¡¢¼ÒϵȫÍâÏÔ×Ó²âÐòÒÔ¼°È«»ùÒò×é²âÐòµÄÒÅ´«²¡ÆÊÎöÁ÷³Ì£¬Äܹ»Íê³ÉÖÖÖÖÒÅ´«ÐÔ¼²²¡µÄɸ²éÓëÕï¶Ï¡£