ʲôÊǹýÃô£¿¹ýÃô¿ÉÄÜ´øÀ´ÄÄЩΣº¦£¿Ðè²»ÐèÒª×ö¹ýÃôÔ¼ì²â£¿¼ÒÓйýÃôº¢×Ó£¬Ó¦¸Ã×¢ÖØÐ©Ê²Ã´£¿½ñÌ죬ÎÒÃǾÍÀ´ÁÄÒ»ÁÄ¡ª¡ª
ʲôÊǹýÃô£¿»á´øÀ´ÄÄЩΣº¦£¿ ¹ýÃô£¬¼òÆÓÀ´Ëµ£¬ÊÇÈËÌåÃâÒßϵͳ¶ÔÍâ½çijЩԱ¾ÎÞº¦ÎïÖÊ£¨¹ýÃôÔ£©Ì«¹ý·´Ó¦µÄЧ¹û¡£ ³£¼ûµÄ¶ùͯ¹ýÃôÖ¢×´°üÀ¨µ«²»ÏÞÓÚ£º ºôÎüϵͳ£ºÆµÈÔ´òÅçÌç¡¢Á÷±ÇÌé¡¢±ÇÈû¡¢¿ÈËÔ¡¢Ïø´±¬·¢¡£ Ƥ·ôÌåÏÖ£ºÊªÕݡÂéÕî¡¢ºì°ß¡¢ðþÑ÷¡£ Ïû»¯ÏµÍ³£º¶ñÐÄ¡¢ÍÂÄæ¡¢¸¹Ðº¡£ ÑÛ¾¦£ººìÖס¢ðþÑ÷¡¢Á÷Àá¡£ ÕâЩ֢״»á¸ø¶ùͯ´øÀ´Í´¿àºÍ²»ÊÊ£¬ÑÏÖØÊ±ÉõÖÁ¿ÉÄܵ¼ÖÂÐݿ˻òΣ¼°ÉúÃü¡£ ºã¾Ã¹ýÃô²»µ«Ó°Ï캢×ÓµÄÉíÌ念½¡ºÍÉú³¤·¢Óý£¬»¹¿ÉÄÜ¶ÔÆäÐÄÀí¡¢Ñ§Ï°ÄÜÁ¦¼°Éç½»Ô˶¯±¬·¢¸ºÃæÓ°Ï죬ÀýÈçµ¼ÖÂÇéÐ÷½µµÍ¡¢½¹ÂÇ¡¢ÒÖÓôµÈÐÄÀíÎÊÌâ¡£Òò´ËÔçÆÚʶ±ðÓë¸ÉÔ¤ÖÁ¹ØÖ÷Òª¡£
¹ýÃôÔ¼ì²â£¬ÓÐÐëÒªÂð£¿
¹ýÃôÔ¼ì²â²»µ«ÊÇ¿ÆÑ§Õï¶ÏµÄ¹¤¾ß£¬¸üÊǹýÃôÌåÖʺ¢×ÓÉú³¤µÄÊØ»¤Õß¡£Ëüͨ¹ýÃ÷È·¹ýÃôÔµ¹ÊÔÓÉ¡¢Ìṩ¸öÐÔ»¯¹ÜÀí¼Æ»®¡¢Ô¤·À¹ýÃôÐÔ¼²²¡µÄÉú³¤£¬²¢Ò»Á¬¼à²âº¢×ӵĿµ½¡×´Ì¬£¬Îª¹ýÃô¶ùͯ¹¹½¨ÁËÒ»ÌõͨÏò¿µ½¡Î´À´µÄ¼áʵÇÅÁº¡£
Ã÷È·Ôµ¹ÊÔÓÉ
ͨ¹ý¼ì²â¾«×¼Ê¶±ðÒý·¢º¢×Ó¹ýÃôµÄ¡°ÕæÐס±£¬ÆñÂÛÊÇÒþ²ØÔÚ¿ÕÆøÖеύ·Û¡¢³¾òý£¬ÕÕÎôÒ»Ñùƽ³£ÒûʳÖеÄÅ£ÄÌ¡¢¼¦µ°£¬ÖÎÁƲ»ÔÙäĿ£¬×èÖ¹ÁËÎÞЧµÄÖÎÁÆÊµÑ飬Èú¢×ÓÃâÊܲ»ÐëÒªµÄÍ´¿àºÍÒ©Î︱×÷Óá£
¸öÐÔ»¯¹ÜÀí
ÒÀ¾Ý¼ì²â±¨¸æ£¬Ò½Éú¿ÉÒÔÖÆ¶©Õë¶ÔÐÔµÄ×èÖ¹Õ½ÂÔ¡¢µ÷½âÒûʳ½á¹¹²¢Ìá³ö¸öÐÔ»¯µÄÖÎÁƼƻ®£¬Îªº¢×Ó¶¨ÖÆÒ»Ì×רÊôµÄ·À¹ýÃô¡°¿ø¼×¡±¡£
Ô¤·ÀÉú³¤
¹ØÓÚÓ¤Ó×¶ù£¬ÔçÆÚµÄ¹ýÃôÔ¼ì²âÓÈΪÖ÷Òª£¬ÄÜ×ÊÖúÇå¾²Ö¸µ¼¸¨Ê³Ìí¼Ó£¬Ô¤·À¹ýÃôÐÔ¼²²¡£¬Îªº¢×Ó´òÏ¿µ½¡»ù´¡£¬Ôö½øÃâÒßϵͳ¿µ½¡Éú³¤¡£
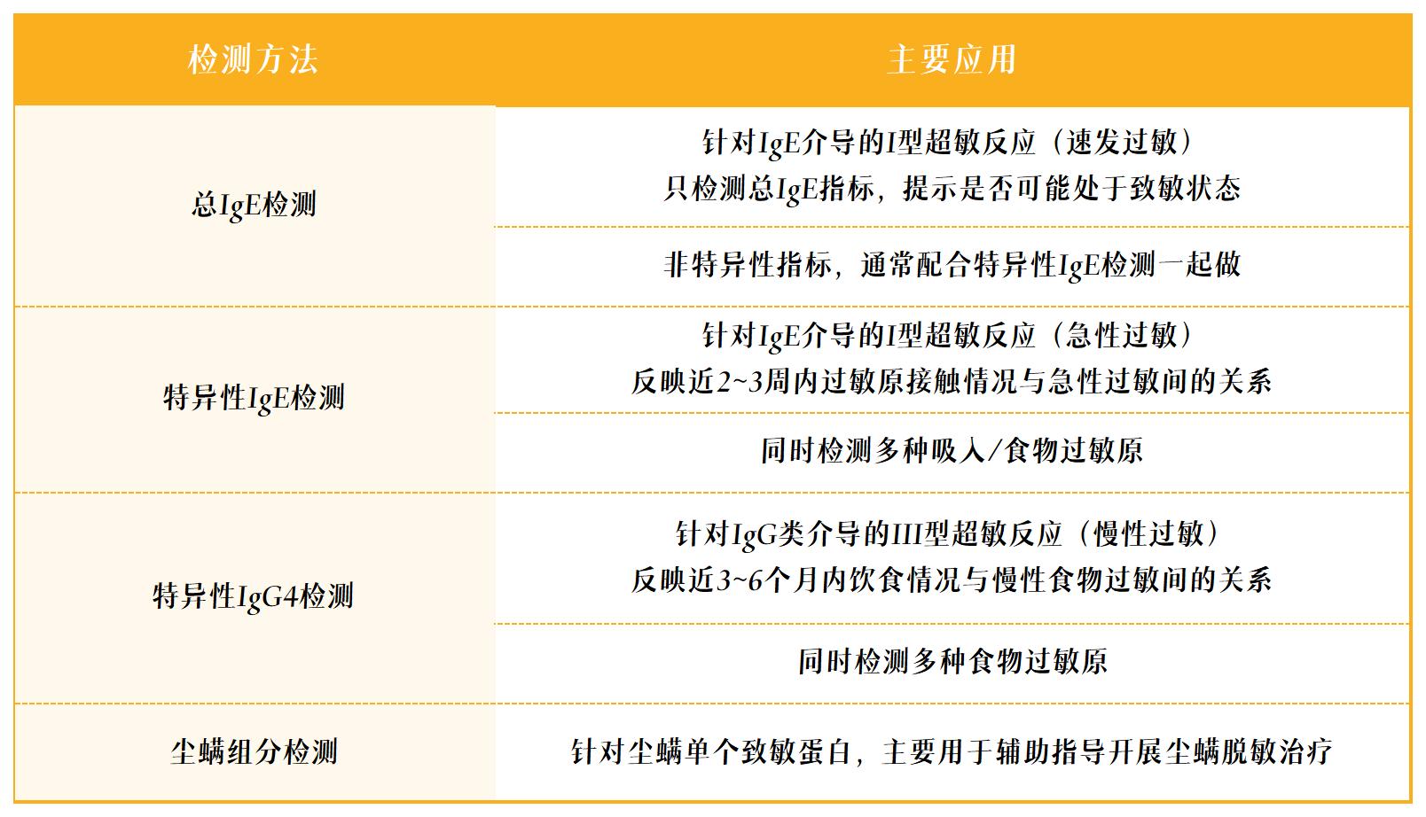
Ò»Á¬ÊØ»¤ ¹ýÃô²»ÊǾ²Ö¹Îȹ̵ģ¬ËüËæ×ź¢×ÓµÄÉú³¤ºÍÇéÐεÄת±ä¶ø×ª±ä¡£°´ÆÚ¼ì²â¸ú×Ù¹ýÃôת±ä£¬ÎÞаµ÷½âÓ¦¶ÔÕ½ÂÔ£¬×èÖ¹²¡Çé¼ÓÖØ»òеĹýÃôÎÊÌâ·ºÆð£¬ÄܸüºÃµØÎªº¢×ӵĺã¾Ã¿µ½¡±£¼Ý»¤º½¡£ ¹ØÓÚ¹ýÃôÔ¼ì²âµÄС֪ʶ ¼ì²âÒªÁìѧ 1.Ƥ·ôµã´ÌÊÔÑ飺ÕâÊÇ¿ìËÙÖ±¹ÛµÄÒ»ÖÖÒªÁì£¬ÌØÊâÊÊÓÃÓÚ¿ìËÙɸ²éÎüÈëÐÔ¹ýÃôÔ£¨È绨·Û¡¢³¾òý£©ºÍ²¿·ÖʳÎï¹ýÃô¡£²Ù×÷ʱ£¬»áÔÚº¢×ÓÊÖ±ÛÉÏÇáÇáµÎÉϺ¬ÓÐ΢Á¿ÒÉËÆ¹ýÃôÔµÄÒºÌå£¬ËæºóÓõã´ÌÕëÇᴥƤ·ôÍâò£¬ÈÃÉÙÁ¿ÒºÌå½øÈë¡£ÆÚ´ýÒ»¶Îʱ¼äºó£¬ÊÓ²ìÆ¤·ô·´Ó¦À´ÅжÏÊÇ·ñ¹ýÃô¡£ËäÈ»ÇáÓ¯¿ì½Ý£¬µ«ÎÞÒâ»áÓÐÉÔ΢²»ÊÊ¡£ 2.°ßÌùÊÔÑ飺רÃÅÕë¶Ô½Ó´¥ÐÔ¹ýÃô£¬Èç½ðÊô¡¢ÏãÁϵȡ£½«º¬ÓпÉÒɹýÃôÔµÄÌùƬÌùÓÚÆ¤·ô£¬¾ÓÉÒ»¶Îʱ¼äºóÉó²éÊÇ·ñ·ºÆðºìÖס¢ðþÑ÷µÈ·´Ó¦£¬ÊÇÅÐ¶ÏÆ¤·ôÖ±½Ó½Ó´¥¹ýÃôµÄºÃ°ïÊÖ¡£ 3.ÑªÒºÌØÒìÐÔIgE¼ì²â£ºÕâÖÖ¼ì²âÎÞÐèÆ¤·ô´Ì¼¤£¬Í¨¹ý³éѪ»¯ÑéѪҺÖÐÌØ¶¨µÄIgE¿¹Ìåˮƽ£¬À´Åж϶ÔÄÄЩ¹ýÃôÔÃô¸Ð¡£Ëü¾«¶È¸ß£¬ÊÊÓùæÄ£¹ã£¬ÎÞÂÛÊÇÓ¤¶ùÕվɯ¤·ôÃô¸ÐµÄº¢×Ó¶¼Äܶ¨Ðļì²â£¬ÊǹýÃô¼ì²âÖеġ°½ð±ê×¼¡±Ö®Ò»¡£ 4.ѪÇåÌØÒìÐÔIgG/G4¼ì²â£ºÏÖÔÚÓÃÓÚʶ±ðÂýÐÔ¹ýÃô״̬µÄ×î³£¼û¼ì²âÊÖ¶ÎÖ®Ò»£¬ÄÜ×ÊÖúʶ±ðÄÇЩ²»Òײì¾õµÄºã¾Ã¹ýÃô·´Ó¦£¬¿Éƾ֤¸öÌåÐèÇó¼ì²âÈô¸ÉÖÖʳÎï¼°ÎüÈëÎï¹ýÃôÔ£¬¼ì²âЧ¹û·Ö¼¶ÄÜΪÒûʳµ÷½âÌṩÒÀ¾Ý¡£
ÊʺÏÄêËê
ÉÏÊö¼ì²âÒªÁìÏÕÐ©ÃæÏòËùÓÐÄêËê¶ÎµÄ¶ùͯ£¬È»¶ø£¬Ñ¡ÔñºÎÖÖ¼ì²âÒªÁìÐèÆ¾Ö¤º¢×ÓµÄÄêËê¡¢Ö¢×´¼°ÉíÌåÌõ¼þ×ۺϿ¼Á¿¡£¹ØÓÚÓйýÃôÖ¢×´»ò¼Ò×å¹ýÃôÊ·µÄСÅóÙ£¬ÔçÆÚ¼ì²âÓÈΪÖ÷Òª¡£
×¢ÖØÊÂÏî
Èκμì²â¶¼²»¿ÉÄÜÍêÉÆÎÞȱ£¬±£´æ¼ÙÑôÐԺͼÙÒõÐÔЧ¹ûµÄ¿ÉÄÜ¡£Òò´Ë£¬¼ì²âЧ¹ûÐèҪ͎Ả×ÓµÄÁÙ´²ÌåÏÖ¡¢¼Ò×岡ʷ¼°ÉúÑÄÇéÐÎ×ÛºÏÆÊÎö¡£ÔÚ¾ÙÐмì²âǰ£¬Îñ±ØÓëÒ½Éú³ä·ÖÏàͬ£¬ËµÃ÷º¢×ӵĹýÃôÂÄÀú¡¢ÕýÔÚ¾ÙÐеÄÖÎÁƺÍÓÃÒ©ÇéÐΣ¬ÒÔ±ãÒ½Éú¸ü׼ȷµØÕïÁÆ¡£
Óð®ÊØ»¤ ¿µ½¡Éú³¤ WilliamHill¹Ù·½ÍøÕ¾¹ýÃôÏà¹Ø¼ì²âÏîÄ¿
WilliamHill¹Ù·½ÍøÕ¾Ò»Ö±ÍêÉÆ¹ýÃôϵÁмì²âÏîÄ¿£¬º¸ÇIgE/IgG/IgG4µÈ¶àÖÖÀà¼ì²âÌײͣ¬×î¶à¿ÉÌṩ300ÓàÏî¹ýÃô¼ì²âÏîÄ¿£¬ÖÂÁ¦ÓÚÖª×ã²î±ðÄêËê¡¢²î±ðÖ¢×´¹ýÃô¶ùͯµÄ¼ì²âÐèÇó£¬Ð¯ÊÖÁÙ´²Ò½ÉúºÍâïÊѹØ×¢¶ùͯÉíÌ念½¡£¬Èð®³ÉΪËûÃÇÉú³¤Â·ÉÏ×î½áʵµÄ¶ÜÅÆ¡£
¼ÒÓйýÃô·ÏÎһÑùƽ³£·À»¤ÕâÑù×ö
1.³£»»Ï´£¬·Àòý³æ£º´²Æ·¸ßÎÂÇÚÏ´£¬Ñ¡·Àòý²ÄÖÊ£¬ÉÙÖ¯ÎïÉÙ×°ÊΡ£ 2.͸·çºÃ£¬¿ÕÆø¾»£ºÈÕÈÕ͸·ç£¬¾»»¯Æ÷×ÊÖú£¬Êª¶ÈµÍ£¬³¾òýÉÙ¡£ 3.Òûʳ¼Ç£¬·´Ó¦×·£ºÒûʳÈÕÖ¾¼Í¼£¬×·×Ù¹ýÃôÔ£¬ºÏÀíÉÅʳ¡£ 4.»¤·ôÈᣬ´Ì¼¤ÉÙ£ºÎÞÏãÎÞɫϴ»¤Æ·£¬±£Êª·À¸ÉÔï¡£ 5.»§ÍâÐУ¬·À»¤×㣺»¨·Û¼¾±Üá¯Á룬´÷¿ÚÕÖ£¬»Ø¼ÒÇå½à¡£ 6.³èÎï½à£¬¸ôÀëºÃ£º³èÎï³£ãåÔ¡£¬ÏÞÖÆ³èÎïÔ˶¯Çø¡£ 7.Ò©Îﱸ£¬¼±Ó¦¶Ô£º±¸¿¹¹ýÃôÒ©£¬Ñ§Ó¦¼±²½·¥¡£ 8.×ÔÈÏÖª£¬½Ìº¢×Ó£º½ÌÓý·ÏÎïÊìϤ¹ýÃô£¬Ñ§»áÇóÖú¡£