该多中心研究项目由苏州大学隶属第一医院牵头,南京鼓楼医院、江苏省人民医院、徐州医科大学隶属医院等十所江苏省三级甲等医院配合加入。本次研究效果的揭晓,为WilliamHill官方网站三代病原检测产品的应用提供了坚实的研究数据支持。

研究配景
熏染性疾病在全球规模内是导致发病和殒命的主要缘故原由之一,其特点体现为撒播速率快、病因多样重大以及可能累及多个身体部位。由于这类疾病的病因诊断难度大、病原体判别不易,使得临床在制订抗熏染治疗计划时面临挑战。针对熏染性疾病的临床痛点,实现对病原体的快速且精准的判别,并基于此助力临床开展有用的抗熏染治疗是要害。
目今,只管基于作育的古板微生物检测仍然是临床病原学判断的金标准,尤其是在细菌和真菌检测方面;但这种手艺保存诸如检测周期长、无法周全笼罩所有潜在病原微生物等局限性。为此,病原体宏基因组检测(NGS)手艺应运而生,并被众多临床指南接纳为金标准作育法的主要增补手段。其中,纳米孔(Nanopore)测序手艺作为三代测序手艺的代表,具有长读长、实时数据输出、装备便携和本钱效益高等优势,在临床熏染性疾病辅助诊断中展现出重大潜力。
举行关于纳米孔测序手艺在真实天下研究中的诊断性能评估,关于验证和推广三代测序手艺在熏染性疾病临床实践中的应用价值至关主要。
研究要领
该研究网络来自临床的297例疑似熏染性疾病的病灶部位液体标本,标本类型包括支气管-肺泡灌洗液、中段尿、脑脊液、血液等7种(图1),探讨基于Nanopore平台的病原体宏基因检测手艺,在真实临床场景下针对各熏染部位的疾病诊断性能。

图1:研究设计和入组标天职布
研究效果
Nanopore测序与作育检测的阳性率和临床一致性
如表1所示,Nanopore测序与作育检测的总体阳性率划分为67.34%与33.95%,临床一致性划分为 67.34%与44.65%。就差别类型的样本而言,险些所有类型的样本,Nanopore测序的阳性率和临床一致性都更强,特殊是支气管-肺泡灌洗液(BALF)和深部痰液,Nanopore测序的体现均为作育法的两倍以上。

表1:Nanopore测序vs作育检测的阳性率和临床一致性体现
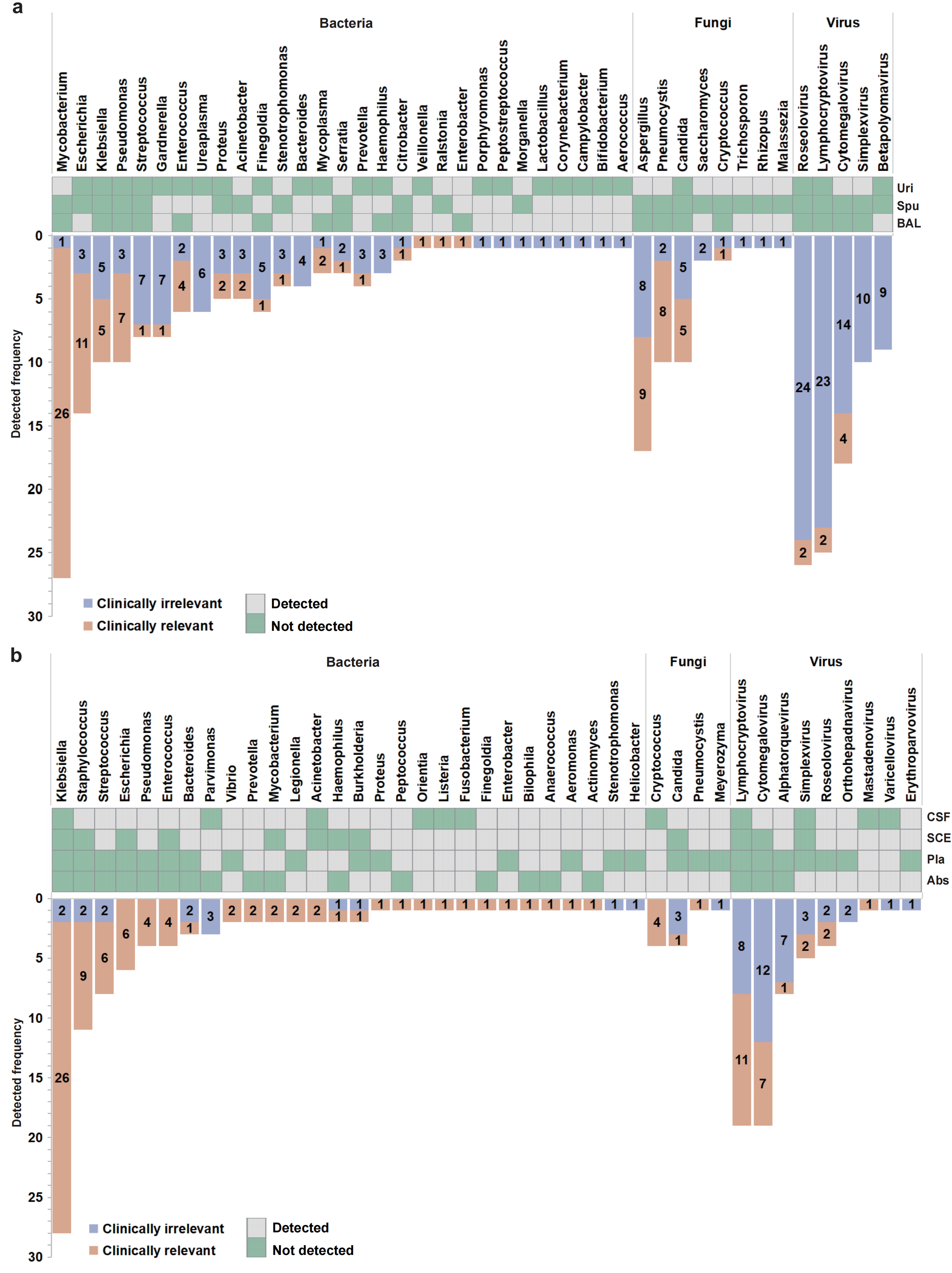
Nanopore测序的微生物漫衍特征
从微生物定植部位收罗的样本(中段尿液、支气管-肺泡灌洗液、深部痰液)中,Nanopore测序总共检出42个属(Genus),其中有66.7%(24/42)的临床相关性低于50%。这提醒我们,关于微生物定植部位来说,在解读微生物定植部位的测序效果时,临床判断至关主要。
关于正常心理条件下无菌部位收罗的体液标本(脑脊液、浆膜腔积液、血液、脓液),与定植部位相比,测序检出的微生物更可能被判断为病原体。针对此类样本检出的细菌、真菌以及病毒,它们的临床相关性划分为84.0%、60%和40%。

图2:Nanopore测序所得微生物属水平(Genus)的漫衍及其临床相关性
Nanopore测序的检测性能
如表2效果显示,在接纳临床复合标准评价时,Nanopore测序在所有297例标本的平均迅速度可达89.7%(95%CI 84.1-93.5%),平均特异性约为 69.0%(95%CI 59.5-77.2%)。
就各标本类型的检测体现,微生物定植部位标本的检测迅速度均为100%,特异性则相对低于平均水平(14.3-50.0% vs 69.0%)。这可能是由于这些部位保存定植微生物,因此在疑似熏染的临床场景下,病灶部位标本的真阴性(TN)效果较少所致。
无菌部位的体液标本,脓液和脑脊液的Nanopore测序均体现较高的迅速度(95.7%和88.2%)和特异性(100%和95.7%)。血液和浆膜腔积液样本的迅速度和特异性划分为77.6%、62.5%和66.7%、81.3%,与已揭晓的mNGS检测(Illumina平台)性能持平。

表2:Nanopore测序在各标本类型中的检测性能
研究总结
综上所述,本研究通过纳入来自十个临床中心的7种熏染性液体标本,为Nanopore测序在现实临床场景中的应用提供了证据。与作育法相比,Nanopore测序能检测到更多种类的微生物,但其临床相关性需要团结临床判断。关于无菌部位,Nanopore测序精彩的诊断性能可为病原体判断和抗菌治疗提供证据。
别的,Nanopore测序对新发病原体(如新型冠状病毒)、重大熏染和机会致病性微生物熏染的诊断和管理具有主要价值,还能为临床医生在作育效果阴性时、抗熏染药物的选择提供参考。