随着肿瘤治疗进入精准医疗时代,基因检测对肿瘤患者的全病程管理越来越主要。克日,WilliamHill官方网站紧贴精准医疗时代脉搏,新推出5款基于高通量测序手艺(NGS)的肿瘤基因检测panel,深度挖掘肿瘤基因密码,赋能临床医生对患者举行全病程个性化管理。通过准确解读基因变异信息,新panel将有力指导靶向药物选择、免疫治疗计划制订以及化疗优化,力争在节约医疗本钱的同时,显著提升肿瘤患者的生涯质量和恒久预后。
基因变异可能引发恶性肿瘤
恶性肿瘤由基因变异引发,导致细胞调控异常、太过增殖和转移,最终酿成癌症。据2019年天下死因监测数据,恶性肿瘤居殒命缘故原由首位,占比高达24.09% [1];近十多年来我国发病率及殒命率一连攀升 [2, 3, 4],其中肺癌在发病与殒命中均位列第一,紧随厥后的是结直肠癌、胃癌、肝癌及女性乳腺癌等,前五类肿瘤占总发病的57.27%,占殒命的69.25%[5]。
高通量测序手艺带来革命性转变
个体化治疗已经深入肿瘤的临床诊疗实践,在2022年美国临床肿瘤学会 (American Society of Clinical Oncology, ASCO) 大会上,专家们提出“全基因组测序作为一种强有力的要领,可以最大限度地提高诊断后的癌症治疗选择”。 现今大部分的全基因组测序项目都是基于NGS完成的。NGS一方面深化了对肿瘤重大异质性的明确,助力发明新型驱动突变,实现个性化医疗指导靶向药物选择,并展望免疫治疗反应。另一方面在早筛、预后评估、复发监控等方面体现出显著优势,通过动态监测基因组转变能实时优化治疗战略,提高疗效,镌汰不须要的副作用与经济本钱。
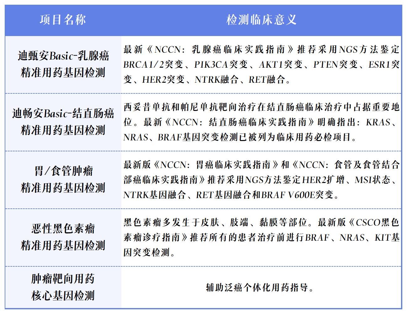
聚焦临床应用 WilliamHill官方网站肿瘤基因检测项目升级
聚焦临床应用,基于相关指南、专家共识及临床研究,WilliamHill官方网站新上线5款基于NGS的高发恶性肿瘤检测panel,可针对特定癌种的相关基因举行打包检测。
五大优势 样本要求 WilliamHill官方网站临床基因组中心严酷凭证ISO15189认可和美国CAP认证要求举行实验室标准和规范的管理,具备样本检测、生信剖析、报告解读、自主研发等综合能力,起劲加入并高水平通过NCCL、CAP、EMQN多项高通量测序室间质评。在临床诊疗领域中,可对肺癌、结直肠癌、乳腺癌、胃癌、食管癌、甲状腺癌、肝癌等肿瘤疾病举行周全基因检测,助力个体化治疗,为临床医生选择最佳治疗计划提供依据。 参考文献 1. 中国疾病预防控制中心慢性非熏染性疾病预防控制中心,国家卫生康健委统计信息中心. 中国死因监测数据集2019[M]. 北京:中国科学手艺出书社,2020. 2. Zheng RS, Zhang SW , Zeng HM ,et al. Cancer incidence and mortality in China, 2016[J]. J Natl Cancer Cent, 2022,2(1):1-9. 3. Zhang SW, Sun KX , Zheng RS ,et al. Cancer incidence and mortality in China, 2015[J]. J Natl Cancer Cent, 2021,1(1):2-11. 4. Chen WQ, Armstrong BK, Zheng RS,et al. Cancer burden in China: a Bayesian approach[J]. BMC Cancer, 2013,13:458. 5. 国家癌症中心,国家肿瘤临床医学研究中心. 2016年中国恶性肿瘤盛行情形剖析[J]. 中华肿瘤杂志. 2023年3月第45卷第三期.

