
Ñо¿Åä¾°ºÍÒªÁì ¼××´ÏÙ°©ÊÇ×î³£¼ûµÄÄÚÉøÍ¸¶ñÐÔÖ×ÁöÖ®Ò»£¬ÆäÖÐ85%-90%±»²¡ÀíÕï¶Ï¹éÀàΪ¼××´ÏÙÈéÍ·×´°©£¨PTC£©¡£ÔÚÖйúPTC»¼ÕßµÄ10Äê×ÜÉúÑÄÂÊ£¨OS£©Áè¼Ý90%¡£Òò´Ë£¬ÁÙ´²Ò½ÉúÔÚÑ¡ÔñÖÎÁƼƻ®Ê±£¬Í¨³£»áͬʱ˼Á¿ÖÎÁÆÐ§ÂʺÍÖÎÁƺó»¼Õߵĺã¾ÃÉúÑÄÖÊÁ¿¡£ ¼××´ÏÙÇгýÊõ±»Ö¸ÄÏÆÕ±éÍÆ¼öÓÃÓÚPTCÖÎÁÆ£¬Í¬Ê±ÊõºóÍŽá×óÐý¼××´ÏÙËØ£¨Óż×ÀÖ£©ÒÖÖÆÖÎÁÆ£¬ÒÔÌî²¹ÊÖÊõÔì³ÉµÄÏÙÌ幦Чȱʧ£¬ïÔ̸´·¢Î£º¦¡£¹ØÓÚÐм××´ÏÙÇгýÊõ²¢ÊõºóÍŽáÓż×ÀÖÒÖÖÆÖÎÁƵϼÕߣ¬ÆäÊõ×ÓŮлµÄϵͳÐÔת±äÔõÑù£¿±¾Ñо¿Ê¹Ó÷ǰÐÏò´úл×éѧ¼ì²âÊÖÒÕ£¬ÏµÍ³ÐÔ̽ÌÖPTC»¼ÕßÊõºóµÄ´úлÆ×ת±äÌØÕ÷¡£ Ñо¿Ð§¹û
1.ÊÖÊõǰ×ÓŮл²î±ð£ºÊõºóÖ¬´úлÏÔÖøÉϵ÷
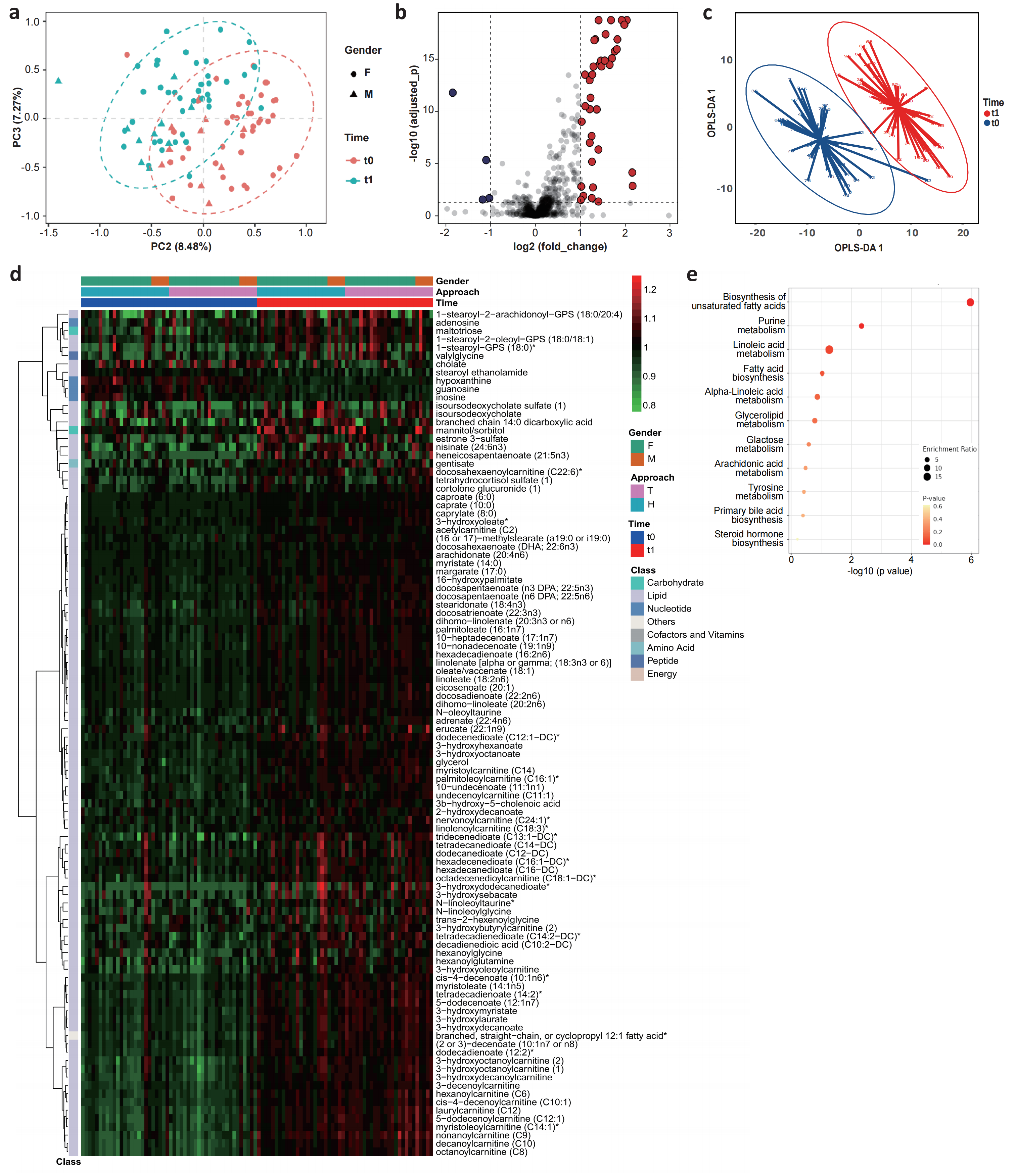
±¾Ñо¿Èë×é¾²¡ÀíÕï¶ÏΪPTC¡¢ÇкÏÊÖÊõÖ¸Õ÷µÄ»¼Õߣ¬ÊÕÂÞ»¼ÕßÊõǰ£¨t0£©ºÍÊõºóÒ»¸öÔ£¨t1£©µÄ¿Õ¸¹ÑªÇ壬ͨ¹ý·Ç°ÐÏò´úл×éѧ¼ì²âºÍÉúÎïÐÅϢѧÆÊÎö£¬·¢Ã÷»¼ÕßÊõ×ÓŮлÎﱬ·¢ÏÔÖøÐÔת±ä£¬ÒÔÖ¬Àà´úлÎïÉϵ÷ΪÖ÷ÒªÌØÕ÷£¬ÓÈÆäÊÇÓë²»±¥ºÍÖ¬·¾ËáÉúÎïºÏ³É¡¢àÑßÊ´úл¡¢ÑÇÓÍËá´úлºÍÖ¬·¾ËáÉúÎïºÏ³Éͨ·Ïà¹ØµÄ´úлÎFig. 1£©¡£
Figure 1. Serum metabolomic profiles of PTC patients significantly changed after thyroidectomy. 
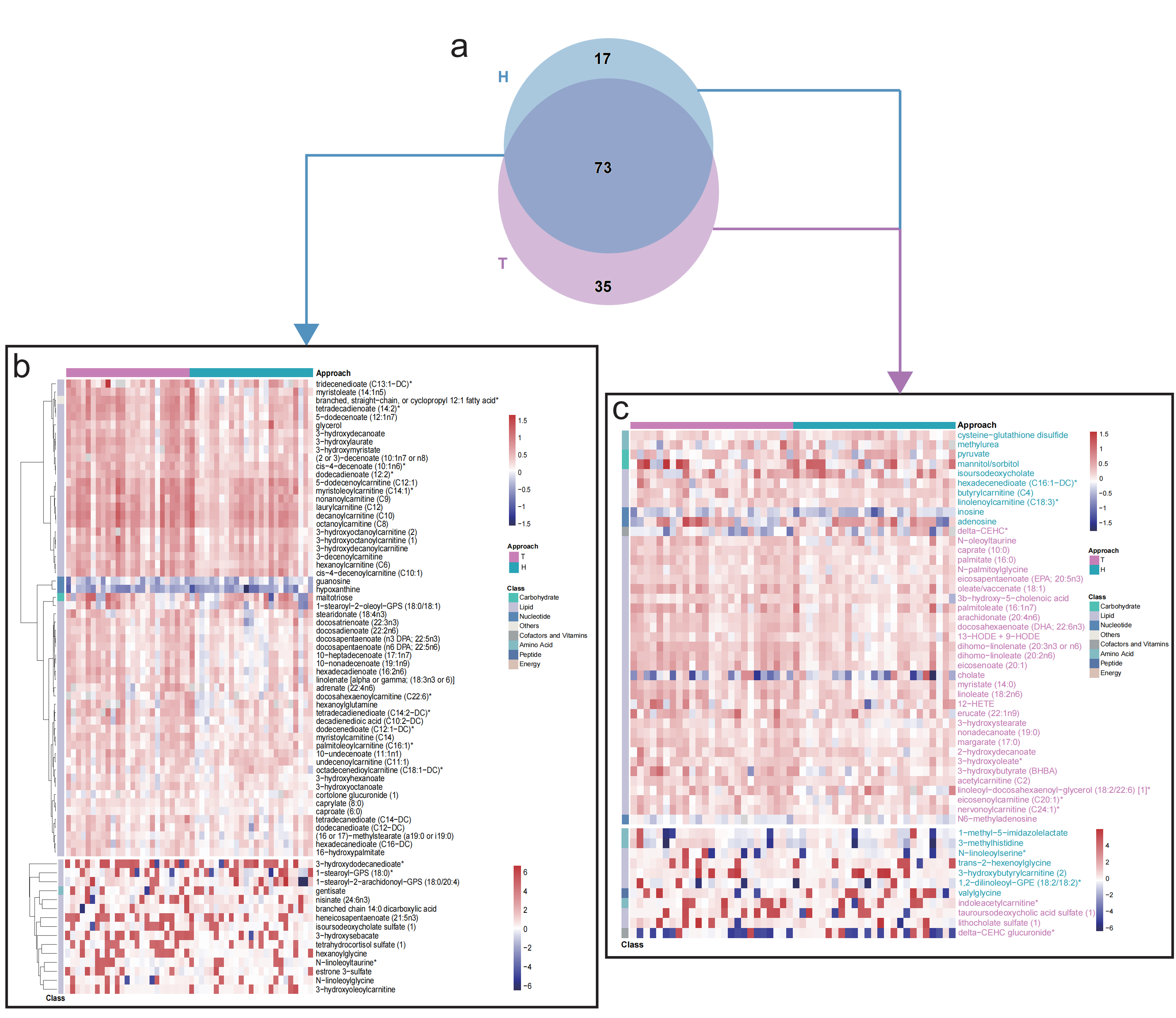
2.ÊÖÊõ·½·¨Óë´úл²î±ð£ºÈ«ÇпÉÄÜÒý·¢±È°ëÇиüÇ¿µÄÖ¬·¾Ëá´úлӦ´ð
±ðµÄ£¬±¾Ñо¿»¹ÌÖÂÛÁ˲î±ðµÄÊÖÊõ·½·¨£¬¼´¼××´ÏÙÈ«ÇгýÊõ£¨È«ÇУ©ºÍµ¥²àÏÙÒ¶ÇгýÊõ£¨°ëÇУ©£¬¶Ô»¼ÕßÊõ×ÓŮлµÄÓ°Ï죨Fig. 2£©¡£Óë°ëÇÐÏà±È£¬È«ÇÐ×éµÄ´ó´ó¶¼´úлÎïת±äÇ÷ÊÆÒ»Ö£¬µ«×ª±ä±¶Êý±£´æ²î±ð¡£ ÒÔ3-ôÇ»ù¶¡ËᣨBHBA£©ÎªÀý£¬BHBAÊÇÉúͪ´úлµÄ×îÖÕ²úÆ·ºÍÖ¬·¾ËáÑõ»¯µÄ±ê¼ÇÎÔÚÈ«Çл¼ÕßµÄÊõºó±¶Êýת±äÏÔÖø¸ßÓÚ°ëÇл¼Õß¡£ ÕâÅú×¢£¬»¼Õß½ÓÊܼ××´ÏÙÈ«ÇгýÊõ£¬¿ÉÄÜÒý·¢¸üÇ¿µÄÖ¬·¾Ëá´úлӦ´ð¡£ Figure 2. Differential fold-change profiles of T and H group between t0 and t1. 
Ñо¿Ð¡½á ¸ÃÑо¿ÏÔʾ£¬PTC»¼ÕßÐм××´ÏÙÇгýÊõºóµÄϵͳÐÔ´úлÆ×ת±ä£¬ÒÔÊõºóÖ¬ÖÊ´úлÏÔÖøÉϵ÷ΪÖ÷ÒªÌØÕ÷£¬°üÀ¨Ö¬·¾ËáÉúÎïºÏ³É¡¢àÑßÊ´úлºÍÑÇÓÍËá´úлͨ·Ïà¹Ø´úлÎïµÄÏÔÖø¸»¼¯¡£ ±ðµÄ£¬Ñо¿Ð§¹û»¹Õ¹ÏÖÁ˼××´ÏÙÈ«ÇгýÊõºÍµ¥²àÏÙÒ¶ÇгýÊõ¶ÔPTC»¼Õß´úлÆ×Óвî±ð»¯Ó°Ï죬ÕâΪδÀ´ÁÙ´²Ò½ÉúÆÀ¹ÀºÍÑ¡ÔñÊÖÊõ·½·¨ÌṩÁËÓмÛÖµµÄ²Î¿¼¡£