ÔÚÎÒ¹ú£¬ÊàŦÑ×µÄ×Ü·¢²¡ÂÊԼΪ13%£¬Ò²¾ÍÊÇ˵ÔÚÖйú£¬Æ½¾ùÿ8СÎÒ˽¼ÒÖоÍÓÐÒ»¸öÓÐÊàŦÑ×£¬²¢ÇÒÈËÊý»¹ÔÚÒ»Ö±ÔöÌí¡£
½ñÌìÊǵÚ27¸öÌìÏÂÊàŦÑ×ÈÕ¡£½ñÄêµÄÖ÷ÌâÊÇ¡°It's in your hands,take action¡±£¬ÒâÔÚÃãÀøÊàŦÑ×»¼Õß¡¢ËûÃǵÄÕչ˻¤Ê¿Ö°Ô±¡¢¼ÒÈ˺͹«ÖÚʹÓÃÒ»Çлú»á½ÓÄÉÐж¯£¬¸ÄÉÆÉúÑÄ·½·¨¡£
Àà·çʪÊàŦÑ×ÊÇÊàŦÑ×ÖÐ×î³£¼ûµÄÀàÐÍÖ®Ò» ÊàŦÑ×ÊÇ×î³£¼ûµÄÂýÐÔ¼²²¡Ö®Ò»£¬¹²ÓÐ100¶àÖÖÀàÐÍ£¬ÆäÖÐ×î³£¼ûµÄÓйÇÊàŦÑ׺ÍÀà·çʪÊàŦÑס£ ¹ÇÊàŦÑ×ÊôÓÚÍËÐÐÐÔÊàŦÑ×£¬ÊÇÒÔÊàŦÈí¹Ç±äÐÔ¡¢ÆÆËð¼°¹ÇÖÊÌ«¹ýÔöÉúÎªÌØÕ÷µÄÂýÐÔÊàŦ²¡¡£Ö÷ÒªÌåÏÖΪÊàŦÌÛÍ´¡¢½©Ó²¡¢·Ê´ó¼°Ô˶¯ÊÜÏÞ¡£Ò»Ñùƽ³£ÒÔΪÓëÐàÂõ¡¢´´ÉË¡¢Ñ×Ö¢¡¢·ÊÅÖ¡¢´úлÕϰºÍÒÅ´«µÈÒòËØÓйأ¬ºÃ·¢ÓÚ50ËêÒÔÉÏÖÐÍíÄêÈË¡£ Àà·çʪÊàŦÑ×ÔòÊôÓÚ×ÔÉíÃâÒßÐÔ¼²²¡£¬È·Çв¡Òò²»Ã÷¡£»ù±¾²¡Àí¸Ä±äΪ»¬Ä¤Ñ×£¬ÌåÏÖË«ÊÖ½ü¶ËµÄÖ¸¼äÊàŦ¡¢ÕÆÖ¸ÊàŦ¡¢Íó¡¢Ï¥¡¢×ãµÈÊàŦµÄÖס¢Í´£¬Ò×ÖØ¸´±¬·¢£¬¿ÉÒýÆðÊàŦÈí¹ÇºÍ¹ÇÆÆËð£¬ÑÓÎóÖÎÁÆ×îÖտɵ¼ÖÂÊàŦ»ûÐκ͹¦Ð§Ëðʧ¡£ Àà·çʪÊàŦÑ×±»³ÆÎª¡°²»ËÀµÄ°©Ö¢¡± Àà·çʪÊàŦÑ׿ɱ¬·¢ÓÚÈκÎÄêËê¶Î£¬ÄÐÅ®»¼²¡±ÈÀýԼΪ1:4¡£»¼Õ߻᷺ÆðÀýÈçÌÛÍ´ÄÑÈÌ¡¢ÊàŦ±äÐΡ¢Ô˶¯¶È½µµÍ£¬ÉõÖÁÉúÑIJ»¿É×ÔÀíµÄ¸ßÖ²ÐÐÔÖ¢×´¡£ÓÉÓÚÎÞ·¨ÍêȫԤ·À¡¢ÎÞ·¨ÍêÈ«ÖÎÓú£¬Àà·çʪÊàŦÑ׳£±»»¼Õ߯øÄٵسÆÎª¡°²»ËÀµÄ°©Ö¢¡±¡£ µ«Ëæ×żì²âÓëÖÎÁÆÊÖÒÕµÄÉú³¤£¬Í¨¹ýÔçÕï¶Ï£¬ÔçÖÎÁƾÙÐм²²¡¹ÜÀí£¬Ê¹Àà·çʪÊàŦÑ×ÓÐÍû³ÉΪÎÂ˳¿É¿ØµÄÂýÐÔ²¡¡£ Àà·çʪÊàŦÑ×µÄÖÎÁÆÖ÷ÒªÒÀÀµÒ©Îï¡£¹Å°åºÏ³ÉDMARDs£¨¸Ä±ä²¡Ç鿹·çʪҩ£©ÊÇÖÎÁƵÄÒ»ÏßÓÃÒ©¡£ÁíÍ⣬¿ÉÍŽáÌÇÆ¤Öʼ¤ËØ¿ØÖÆÖ¢×´¡£Èç¹Å°åºÏ³ÉDMARDsÖÎÁÆÊ§°Ü£¬ÔòÐè¼°ÔçÁªÓðÐÏòÒ©Îï¡£ÖÎÁÆÊ±´ú£¬Ðè°´ÆÚ¼à²âÒ©ÎïÖÎÁÆÐ§¹û£¬²¢ÊµÊ±µ÷½âÓÃÒ©¼Æ»®ÒÔµÖ´ï×î¼ÑЧ¹û¡£ ¿¹Ìå¼ì²âÊÇÀà·çʪÊàŦÑ×Õï¶ÏµÄÀûÆ÷ Àà·çʪÊàŦÑ×µÄÕïÁÆÄѵãÔÚÓÚÆä²¡ÇéºÍ²¡³Ì¾ßÓÐÒìÖÊÐÔ£¬»áÌåÏÖΪµ¥ÊàŦÑ×ÖÁ¶àÊàŦÑ×£¬ÓëÆäËûÀàÐÍÊàŦÑ×µÄÁÙ´²Ö¢×´ÏàËÆ£¬½ûÖ¹Ò×Çø·Ö¡£Í¬Ê±£¬×÷ΪһÖÖϵͳÐÔ×ÔÉíÃâÒßÐÔ¼²²¡£¬Àà·çʪÊàŦÑ×»¹¿ÉÀÛ¼°ÊàŦÒÔÍâµÄÄÚÔàÆ÷¹Ù£¬ºÃ±È·Î¡¢Æ¤·ô¡¢ÁÜͶºÏµÈ£¬Òà¿É¼Ì·¢ÆäËûµÄ×ÔÉíÃâÒß²¡¡£ ¶ÔÀà·çʪÊàŦÑ×µÄÕï¶Ï£¬³ýÁËÁÙ´²Ö¢×´ÅжϺÍÓ°ÏñѧÊֶΣ¬ÑªÇåѧ×ÔÉí¿¹ÌåºÍÀà·çʪÊàŦÑ×µÄÏà¹Ø¿¹Ìå¼ì²â£¬Ò²ÊǸ¨ÖúÁÙ´²È·Õï¼²²¡µÄÀûÆ÷¡£
WilliamHill¹Ù·½ÍøÕ¾Àà·çʪÊàŦÑ×Ïà¹Ø¼ì²â
WilliamHill¹Ù·½ÍøÕ¾ÌṩÓÅÖʵÄ×ÔÉíÃâÒßÐÔ¼²²¡Ïà¹Ø¼ì²â·þÎñ£¬ÖúÁ¦¼²²¡¹ÜÀíºÍ·À¿ØµÄ¡°È«·½Î»¡±ÌáÉý£¬¸¨ÖúÁÙ´²Ò½Éú¾«×¼Õï¶Ï£¬¼õÇỼÕß²¡Í´£¬Ìá¸ß»¼ÕßÉúÑÄÆ·ÖÊ¡£
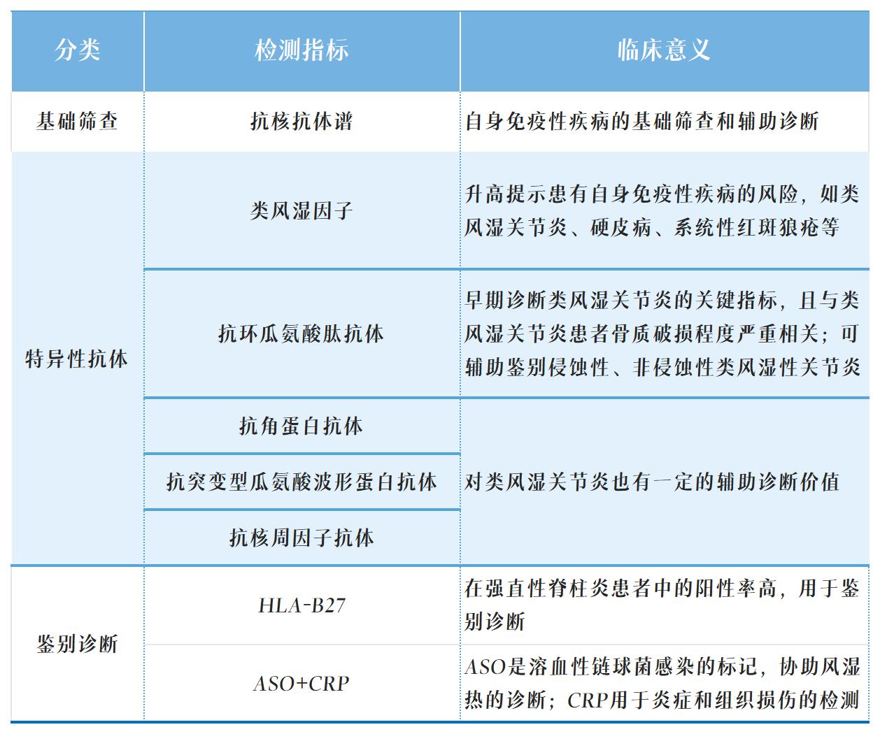
¼ì²âÏîÄ¿¼°ÁÙ´²ÒâÒå
²Î¿¼ÎÄÏ×£º [1] ³ÂÃÎæÂ.ÌìÏÂÊàŦÑ×ÈÕ¹ÇÊàŦÑ×Ö²ÐÂÊÈ«ÇòµÚ¶þ,Ô¤·ÀºÜÖ÷Òª[J].ÈËÈË¿µ½¡, 2022. [2] Long H, Liu Q, Yin H, Diao N, Zhang Y, Lin J et al. Prevalence trends of site-specific osteoarthritis from 1990 to 2019: Findings from the global burden of disease study 2019. Arthritis Rheumatol 2022; 74(7): 1172-1183. [3] GBD 2019: Global burden of 369 diseases and injuries in 204 countries and territories, 1990¨C2019: a systematic analysis for the Global Burden of Disease Study 2019. https://vizhub.healthdata.org/gbd-results/. [4] ÀõÕ¼¹ú. ·çʪÃâÒß²¡Ñ§. ±±¾©´óѧҽѧ³öÊéÉç, 2022. [5] ¹¢ÑеÈ. "Àà·çʪÊàŦÑ×ÕïÁƹ淶." ÖлªÄÚ¿ÆÔÓÖ¾ 61.1(2022):9.